蚂蚁集团最新发布的开源万亿参数通用语言大模型Ling-1T,成为继月之暗面Kimi K2、阿里Qwen3-Max之后,又一款开源的万亿参数重量级选手。

性能表现
作为蚂蚁百灵大模型系列的首款旗舰产品,Ling-1T在代码生成、软件开发、竞赛数学、专业数学和逻辑推理等多个高难度任务中均取得SOTA表现。特别是在有限输出token的条件下,其高效思考与精准推理的优势更加明显。

在竞赛数学榜单AIME 25上,Ling-1T超越一众模型获得最优表现,彰显了其在复杂数学推理方面的强大能力。

在LiveCodeBench(真实编程任务)中得分领先,在ArtifactsBench(复杂软件逻辑建模)中获得59.31分,仅次于Gemini-2.5-Pro。数学综合测试Omni-Math与UGMathBench双双突破74分,金融推理(FinanceReasoning)更是达到87.45的高分。

实测案例
Ling-1T展现出了令人惊艳的响应速度。无论是复杂的空间几何问题还是多步骤的数学推理,模型都能快速启动思考进程并给出详细解答。
示例一
回答经典推理题:7米长甘蔗通过2米高1米宽的门

后面还提出了4种解决方案,每种方案都有具体的操作步骤和适用场景说明。

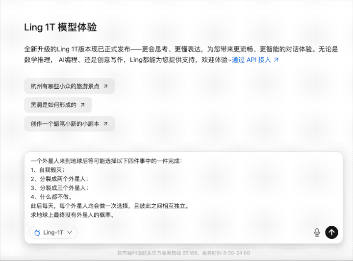
示例二
用一道“外星人分裂”问题测试一下其数学能力。

案例三
解答2025 年数学新课标I卷的第15 题也轻松过关。

案例四
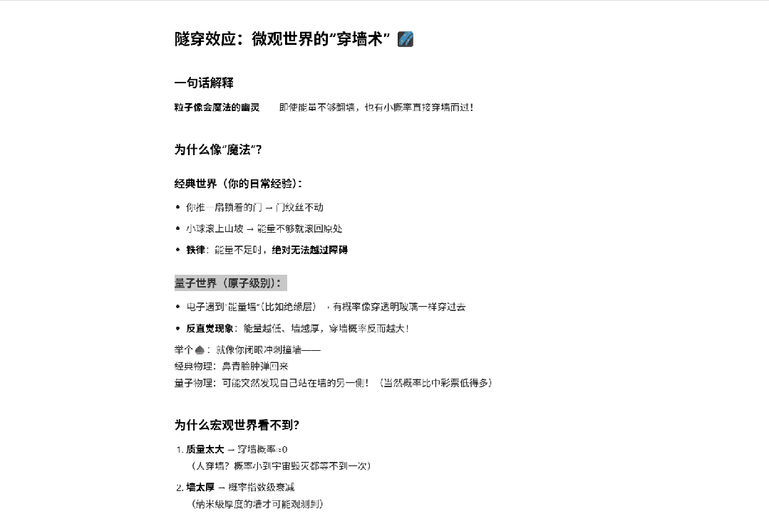
让它解释什么是量子隧穿效应,它就能通过通俗易懂的语言讲解,先对比经典世界与量子世界的差异,再解释原理、举例印证,最后总结关键点。有效地降低了理解门槛。

案例五
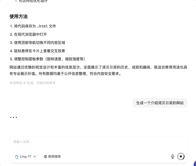
生成一个介绍诺贝尔奖的网站:


目前,Ling-1T已提供多种部署形态,从手机端到云端全覆盖,助力开发者以更低门槛使用先进AI技术。
开源地址:
GitHub:https://github.com/inclusionAI/Ling-V2
HuggingFace:https://huggingface.co/inclusionAI/Ling-1T
在线体验:https://ling.tbox.cn/chat
#AI开源项目推荐##github##AI技术##AI大语言模型#推理模型#